What is ticket escalation? And how to handle them?
8 min read
—
Customer support tickets come in all complexities, urgencies, and particularities.
While some can be resolved in the first contact, some may need more time, patience, and expertise. And considering that support experience has a direct impact on customer happiness, it is essential to have a ticket escalation system.
To achieve overall customer satisfaction, companies require a system that efficiently manages ticket handling and prioritization along with streamlining the resolution process. This active approach ensures a smoother resolution process for customers.
Let’s learn the intricacies of ticket escalation.
Key pointers:
- What is ticket escalation?
- Why is ticket escalation important?
- How to handle ticket escalation?
- How can you use helpdesk software to manage your ticket escalation?
What is ticket escalation?
Ticket escalation is the process of moving a customer support request to a higher level when it needs more expertise or priority. It ensures complex issues are handled quickly by the right team, improving customer satisfaction and problem resolution.
Ticket escalation helps in identifying recurring issues, which when addressed at a higher level, can prevent similar issues from occurring in the future. This proactive approach helps in improving the overall customer experience.
Importance of ticket escalation
Complex issues or those requiring specialized knowledge can take longer to solve. Escalating a ticket gets the right expert involved quickly, leading to a faster resolution for the customer. This reduces frustration and keeps them waiting less.
Also, knowing their issue is being taken seriously and progressed to someone who can definitively solve it builds trust and improves customer satisfaction.
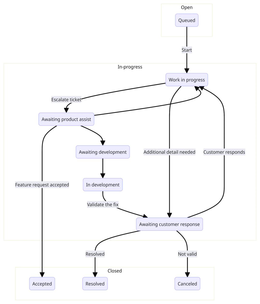
What is a ticket escalation process?
A ticket escalation process, also known as a help desk escalation process, follows a tiered support structure.
For instance, basic customer inquiries can be managed on the first level of a support team and more complex and important queries can be effectively managed by higher-level support agents or technical experts.
Here’s a general overview of a typical tiered escalation process:
Self-service: Customers start by interacting with an AI chatbot or searching a knowledge base for troubleshooting guides and solutions. This step allows them to quickly resolve common issues without waiting for a support agent.
Documenting and assigning issues: When customers need further assistance, support teams use help desk software to document details and assign the ticket to the appropriate team member or senior staff. This ensures that the issue is tracked and handled efficiently.
Escalating high-priority cases: If a front-line agent cannot resolve a high-priority ticket, they add detailed notes and escalate it to a more experienced agent, lead, or manager. This higher-tier support has access to more resources and can provide more in-depth assistance.
Involving technical experts: For complex issues that front-line agents cannot resolve, the ticket is passed to product experts with the required technical knowledge. These experts can provide specialized solutions, ensuring that even the most challenging problems are addressed effectively.
Why is ticket escalation necessary?
39 percent of respondents from the United States stated that a good customer service experience would be one with a knowledgeable representative.
Ticket escalation ensures your customers reach the right stakeholders quickly. This happens for complex issues, failed troubleshooting, urgent deadlines, customer dissatisfaction, or dedicated account needs. It’s all about getting them the best help quickly, for a smooth support experience.
With DevRev, this process is seamless. Our platform’s native workflow engine automates ticket routing based on custom triggers and actions, ensuring efficient escalation. This approach fosters synergy between support and product teams, enabling comprehensive solutions for customers. By integrating with your existing tools, DevRev further streamlines complex workflows and enhances overall customer satisfaction. (Source)
When should you escalate tickets?
Tickets should be escalated when agents dealing with complex issues are unable to resolve a problem independently.
Here are common situations when you can escalate customer tickets:
Complexity: When the customer issue exceeds the expertise of the frontline service agents, it can be escalated to higher customer service teams who have in-depth knowledge.
Time sensitivity: Urgent customer complaints that have strict time constraints, especially if they’re critical to a customer’s operations or are causing significant disruptions. Ticket escalation can prioritize faster resolution.
Repetitive problems: If the same issue occurs despite attempts at resolution or if it affects multiple customers, marking them high priority tickets ensures a deeper investigation. This approach not only addresses the immediate concerns but also prevents the need for regular escalations, enhancing overall efficiency.
Policy or SLA compliance: There are times when customer tickets need to be escalated to meet service-level agreements (SLAs) or company policies regarding issue resolution times. If a ticket risks breaching these agreements, it should be escalated promptly.
Customer impact: Issues that impact multiple users, key accounts, or critical systems should be escalated to prevent widespread negative effects and ensure rapid resolution.
Resource limitations: If the resources (tools, access, information) available at the current support level are insufficient to resolve the issue effectively, it can be escalated to access additional resources.
What is a general customer ticket escalation flow?
A general customer ticket escalation flow begins with the front-line support agent assessing and attempting to resolve the issue. If the problem is complex, unresolved, urgent, or involves a VIP customer, it is escalated.
The ticket is then routed to a higher-tier support team or specialist for resolution, possibly involving cross-functional teams. Throughout this process, updates and resolutions are communicated back to the customer.
Although it depends on the company, product, and customer queries and issues, it’s good to establish a few parameters that you can consider as a foundation to build your own escalation flow.

How to improve ticket escalation process?
- Define clear escalation criteria: Establish criteria for escalation, such as complexity, urgency, unresolved issues, or high touch customers. This helps front-line agents know when to escalate a ticket.
- Automate ticket routing: Use a workflow engine to automate the routing of tickets to the appropriate teams or specialists based on predefined triggers and actions. This ensures efficiency and accuracy.
- Provide comprehensive training: Ensure all support agents are trained on the escalation process, including when and how to escalate tickets. This reduces delays and improves consistency.
- Utilize integrated tools: Leverage an overall user engagement platform to track customer interactions across various channels, enabling a holistic view of the issue and better-informed escalations.
- Foster collaboration: Encourage collaboration between support and product teams to resolve complex issues efficiently. This facilitates seamless communication and feedback loops.
- Monitor and optimize: Review escalation workflows regularly and gather feedback to identify areas for improvement. Use platform analytics to track performance metrics like SLA adherence, agent productivity, and customer satisfaction.
- Communicate transparently: Keep customers informed throughout the escalation process. Provide updates, estimated resolution times, and explain any necessary steps being taken. Transparent communication builds trust and enhances the overall customer experience.
- Offer omnichannel support: Implement an omnichannel support strategy that spans email, chat, phone, and social media. This allows you to build and manage ticket escalation processes seamlessly, maintaining a consistent and unified customer experience.
An AI-native platform like DevRev improves this by preserving the context of customer interactions across all channels. DevRev enables you to share ticket histories with your product teams, providing a better understanding of the issues and fostering effective solutions.
Transform your ticket escalation workflow with DevRev
Quickly routing complex issues to the right experts ensures customers receive timely and effective solutions, leading to higher satisfaction.
DevRev’s workflow engine helps you achieve this by providing a powerful, customizable automation tool.
It allows you to build automation for ticket routing, manage convergence through simple automation, and handle post-import transformation workflows seamlessly. This all-in-one solution ensures efficient and effective support processes, enhancing overall customer satisfaction and operational efficiency.
Looking to make your support operations better? Book a demo here and we’ll talk more.
Frequently Asked Questions
Related Articles

Krithika Anand

Mathangi Srinivasan

Sayali Kamble
![Customer data protection: 12 ways to keep your data safe [2025]](https://cdn.sanity.io/images/umrbtih2/production/5015bdfe66cd100dc2a2d389b9c40f1cf8d2f051-2016x1008.webp?w=672)
Stalia
Computer+ Apps
Our customers
Resources
Initiatives

